欢迎您来到机电设备采购平台!
首页 > 房屋建筑 > 工程设计 >

关于为【重庆市江津区几江街道西关社区“渝馨家园”项目设计服务采购】 公开选取【工程设计】机构的公告

关于为【重庆市江津区几江街道西关社区“渝馨家园”项目设计服务采购】 公开选取【工程设计】机构的公告

  • 收藏
  • 打印
  • 字小
  • 字大+
信息时间:
2025-10-13
招标文件下载

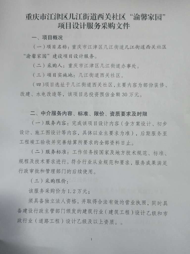
我单位在重庆市网上中介超市公开选取工程设计中介服务机构,现将相关事项公告如下:

该项目为直接选取项目,由采购人从报名的中介服务机构中直接选定一家中介服务机构进行项目服务。

项目名称******街道西关社区“渝馨家园”项目设计服务采购
采购人******办事处
投资审批项目
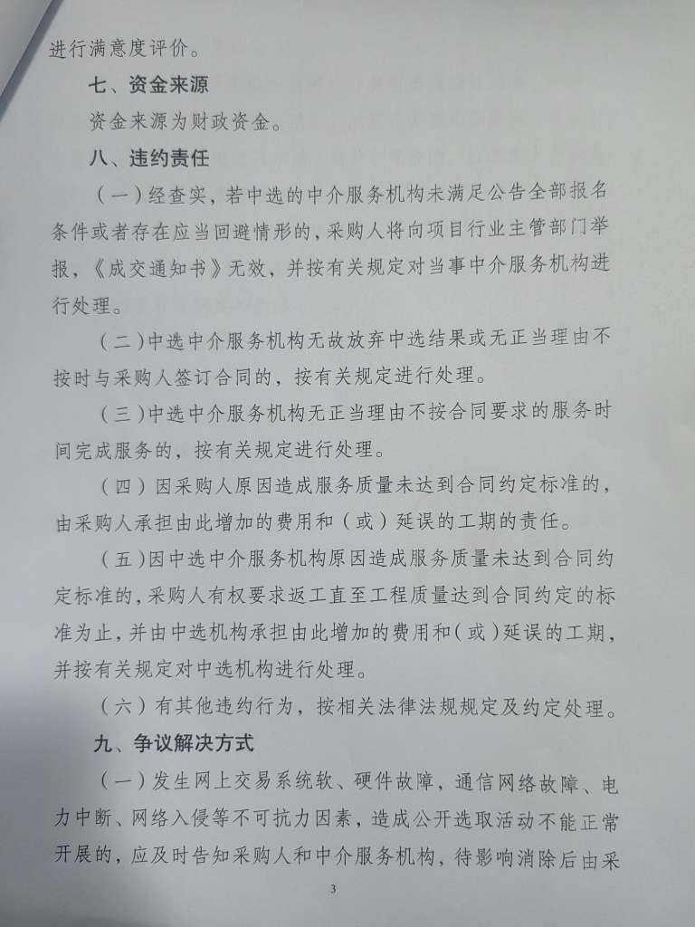
工程建设项目规模投资额(300,000.00元)
是否破产业务服务项目采购
所需中介服务事项
所需服务类型工程设计
服务内容完成该项目设计内容(含方案设计、初步设计、施工图设计等内容,具体以业主要求为准),后期服务至工程竣工验收并完善结算所要求的全部资料日为止
中介机构要求资质(资格)要求
资质(资格)要求说明需具备独立法人资格,并取得合法有效的营业执照。
其他要求说明
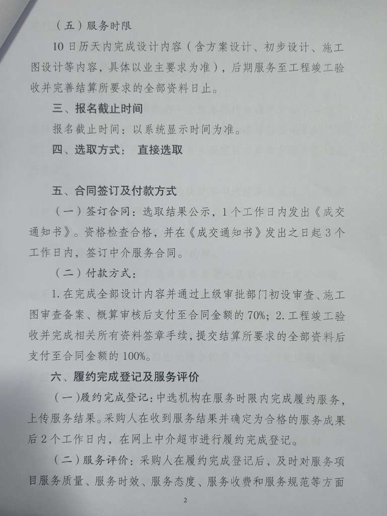
服务时限说明10日历天内完成设计内容,后期服务至工程竣工验收并完善结算所要求的全部资料日为止
服务金额¥12000.0元
金额说明按照相关规定制定服务价格
选取方式直接选取
需规避机构
规避原因
选取时间2025-10-16 09:00:00 (选取时间到达后不接受报名,建议中介机构至少在选取开始半小时前完成报名。)
采购人业务咨询电话******办事处(******
采购需求书下载IMG_******_104849.jpg
IMG_******_104856.jpg
IMG_******_104902.jpg
IMG_******_104907.jpg


2025-10-13


查看项目详细信息

版权免责声明

【1】凡本网注明"来源:机电设备采购平台"的所有文字、图片和音视频稿件,版权均属于机电设备采购平台,转载请必须注明机机电设备采购平台,违反者本网将追究相关法律责任。

【2】本网转载并注明自其它来源的作品,是本着为读者传递更多信息之目的,并不代表本网赞同其观点或证实其内容的真实性,不承担此类作品侵权行为的直接责任及连带责任。其他媒体、网站或个人从本网转载时,必须保留本网注明的作品来源,并自负版权等法律责任。

【3】如涉及作品内容、版权等问题,请在作品发表之日起一周内与本网联系。

分享到朋友圈
一天内免费查看信息来源站点

分享成功后点击跳转

注册使用者、商机更精准
姓名:*
手机号:*
验证码:* 发送验证码 已发送(60s)
机构名称:
职位:
供应产品:

开通黄金会员,即可查看实时商机信息(30条/天)

每天提供100000+条招投标采购信息,随时掌握最新发布的商机,实时更新

开通地区选择
全国
浙江
黄金会员权益
查看信息(30条/天)
信息订阅(5组)
来源跳转验证(30次)
附件下载(部分正文涵盖)
铂金会员权益 (包含黄金会员权益)
查看信息(100条/天)
信息订阅(10组)
来源跳转验证(100次)
项目导出(100条)
附件下载(部分正文涵盖)
钻石会员权益 (包含铂金会员权益)
查看信息(无限制)
信息订阅(无限制)
来源跳转验证(无限制)
企业推荐
项目导出(1000条)
企业信息
附件下载(部分正文涵盖)

抱歉,您当前会员等级权限不够!

此功能只对更高等级会员开放,立即提升会员等级!享受更多权益及功能

请扫码添加客服微信或拨打客服热线 0571-28951270 提升会员等级
订单创建成功,打开微信扫一扫完成付款

打开微信扫一扫完成付款

商品名称 暂无
订单编号 暂无
支付方式 微信支付
微信支付 ¥ 249
切换方式

切换到支付宝支付

关注微信
关注微信
关注App
关注App
微信客服
微信客服
返回顶部